扫一扫访问手机端
按标题
按内容
注 册
登 录
首页
了解我们
基本信息
治理结构
章程
规章制度
荣誉奖项
党建工作
年度工作报告
财务公开
捐赠清单
财务报表
财务报告
审计报告
资助清单
重大事项
新闻中心
工作动态
媒体报道
会议文件
本会刊物
慈善项目
访贫助学项目
重症贫童救助项目
成长关怀项目
体育欢乐梦
e万行动项目
募捐活动
恤孤助学行
结善缘救病童
乐步慈善健行
公开募捐备案
专项基金
专项基金设置情况
爱童行专项基金
蝴蝶助学专项基金
天天公益专项基金
音乐陪伴专项基金
渠道拓展诚信专项基金
其他合作项目
加入我们
会员
志愿者
志愿服务招募
员工招聘
募捐活动
我要认捐
募捐活动-首页展示
恤孤助学行
结善缘救病童
仲夏夜慈善音乐会
义拍义卖慈善会
乐步慈善健行
其他募捐活动
公开募捐备案
首页
募捐活动
公开募捐备案
首页
了解我们
基本信息
治理结构
章程
规章制度
荣誉奖项
党建工作
年度工作报告
财务公开
捐赠清单
财务报表
财务报告
审计报告
资助清单
重大事项
新闻中心
工作动态
媒体报道
会议文件
本会刊物
慈善项目
访贫助学项目
重症贫童救助项目
成长关怀项目
体育欢乐梦
e万行动项目
其他项目
募捐活动
恤孤助学行
结善缘救病童
乐步慈善健行
公开募捐备案
专项基金
爱童行专项基金
蝴蝶助学专项基金
天天公益专项基金
音乐陪伴专项基金
渠道拓展诚信专项基金
其他合作项目
专项基金设置情况
加入我们
会员
志愿者
志愿服务招募
员工招聘
募捐活动 → 公开募捐备案
募捐活动-首页展示
我要认捐
恤孤助学行
结善缘救病童
仲夏夜慈善音乐会
义拍义卖慈善会
乐步慈善健行
其他募捐活动
公开募捐备案
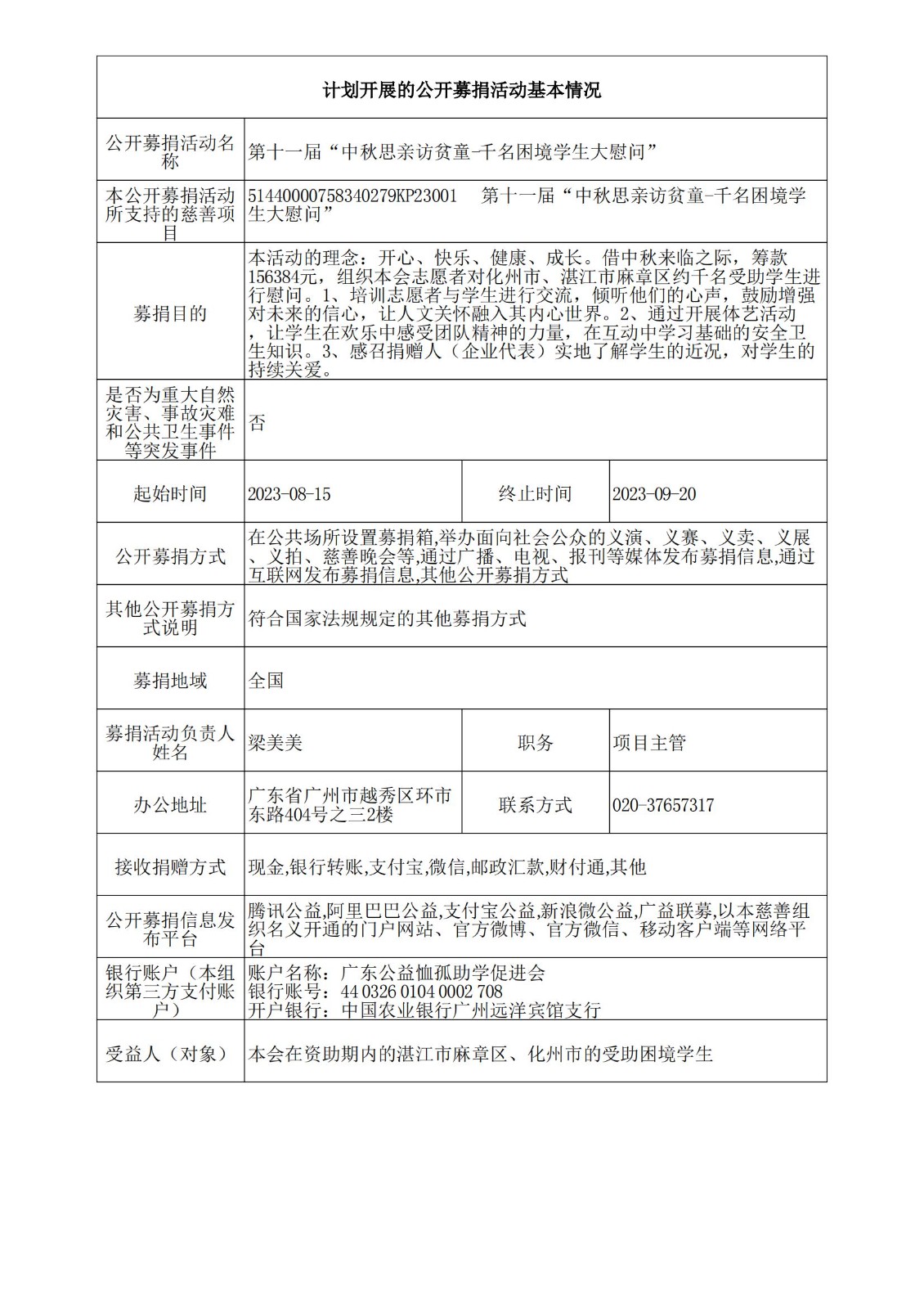
第十一届“中秋思亲访贫童-千名困境学生大慰问”公开募捐备案【公开募捐编号:51440000758340279KA23004】
广东公益恤孤助学促进会
2023-08-15
353
上一篇:
第十二届“中秋思亲访贫童-千名困境学生大慰问”公开募捐备案【公开募捐编号:51440000758340279KA24001】
下一篇:
2023“南粤慈善 公益同行”活动公开募捐备案【公开募捐编号:51440000758340279KA23003】
上一篇
返回列表
下一篇
☆ ☆ ☆ 我要认捐 ☆ ☆ ☆
| 开始时间:2025
第十三届中秋大慰问
认捐渠道:
所属项目:成长关怀项目
| 开始时间:2025
2025年“童梦暖途·伴你成长”六一回访活动
认捐渠道:
所属项目:成长关怀项目
| 开始时间:2025
“森林”奖学计划
认捐渠道:
所属项目:访贫助学项目
| 开始时间:2025
第三期访贫助学遂溪行
认捐渠道:
所属项目:访贫助学项目
| 开始时间:2025
第一期“访贫助学西阳行”
认捐渠道:
所属项目:访贫助学项目
| 开始时间:2024
第四期访贫助学徐闻行
认捐渠道:
所属项目:访贫助学项目
查看所有认捐项目 >>
了解我们
基本信息
治理结构
章程
规章制度
荣誉奖项
党建工作
年度工作报告
财务公开
捐赠清单
财务报表
财务报告
审计报告
资助清单
重大事项
新闻中心
工作动态
媒体报道
会议文件
本会刊物
慈善项目
访贫助学项目
重症贫童救助项目
成长关怀项目
体育欢乐梦
e万行动项目
其他项目
募捐活动
恤孤助学行
结善缘救病童
乐步慈善健行
公开募捐备案
专项基金
专项基金设置情况
爱童行专项基金
蝴蝶助学专项基金
天天公益专项基金
音乐陪伴专项基金
渠道拓展诚信专项基金
其他合作项目
加入我们
会员
志愿者
志愿服务招募
员工招聘
关注官方微信公众号
020-87777268
联系人:黄美霞 / 邮箱:gzoes@vip.163.com
版权所有©2004-2025 广东公益恤孤助学促进会 Orphan Education Society Guangdong / 网站ICP备案:
粤ICP备09186417号
/
粤公网安备 44010402002555号
/
联系信息
/
网站设计:
JZ·studio
联系我们
contact us
020-87777268
广州市环市东路404号之三2楼(201-204房)
关注官方微信公众号
版权所有 © 2004-2023 广东公益恤孤助学促进会 网站ICP备案:
粤ICP备09186417号
粤公网安备 44010402002555号
网站设计:
JZ·studio