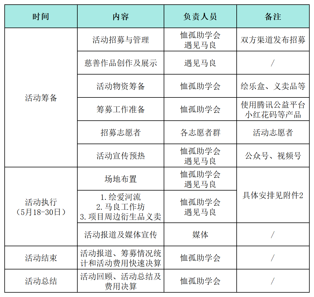
广东公益恤孤助学促进会(下称本会)于2004年依法注册成立,是具有公开募捐资格的慈善组织、广东省5A级社会组织和志愿服务组织。二十二年来,本会秉承“好事做好”的指导思想,开展了助学、恤病、成长关怀等一系列慈善项目。 MOart Program(简称MOart项目)是本会爱童行专项基金开展的乡村学校艺术教育项目,数年来坚持发放绘乐盒(美术工具包)给乡村师生使用,举办乡村教师美术培训、MOart作品选、艺术夏令营、未来艺术家筑梦计划、美术课题研究等活动,为乡村学生提供美育普及、人才选拔、培育天赋学生和未来艺术家等不同阶段的支持。截至2025年12月31日,MOart项目已惠及广东、重庆、四川、云南等地乡村学生90,409人次,乡村教师2,406人次,覆盖了420所乡村小学。 为助力更多乡村学生享受美育,本会在腾讯公益平台发起了【绘乐盒】项目进行筹款(慈善中国公开募捐备案名称:绘乐盒,备案编号:51440000758340279KA24004)。2026年,本会将联合广州遇见马良文化有限公司(下称遇见马良)开展“绘爱同行”活动,增强公众对于MOart项目的了解,募集更多的社会资源,助力乡村美育发展。 (一)通过开展联合活动,加强与项目合作方的联动,通过自有的渠道传播项目理念,凝聚社会力量,动员更多社会公众支持乡村学生在美育方面的成长。 (二)通过开展活动,计划筹募5,000元善款,新增30名项目月捐人。 (三)结合腾讯议题公益节活动,促进社会加强对乡村美育公益议题的关注。 (一)活动时间:2026年5月18日至6月7日 (二)活动主题:绘爱同行 (三)活动地点:遇见马良美商馆(广州市天河区龙口西路100号中明大厦1003室) (四)活动内容 1.绘爱河流(5月18日至6月7日):将遇见马良学员日常的习作或为本次主题专门创作的“慈善限定作品”进行装裱在画室展示(只展示部分色块或者画面),现场参与者可用新的作品交换或捐赠善款获得展示的作品。 2.马良工作坊(5月30日举办2场,每场90分钟):由遇见马良开展亲子美术创意工作坊,带领亲子家庭围绕活动主题创作。创作作品可以捐赠至项目进行后续义卖。 参与方式:乐捐99元/组家庭(1大1小),即可参与工作坊,内含一份绘乐盒(美术用具)及一份项目周边文创。 3.项目周边衍生品义卖(5月30日):现场设定周边衍生品定价义卖和爱心随心捐(不低于义卖价格),筹募所得将全部用于绘乐盒项目。 4.项目传播:联合遇见马良,在各自渠道宣传及招募活动参与人员,通过活动预热、活动回顾、活动视频及腾讯议题公益节传播,增大活动用户黏性,吸引更多公众了解及支持MOart项目。 (五)日程安排: (一)主办单位:广东公益恤孤助学促进会、广州遇见马良文化有限公司 1.广东公益恤孤助学促进会 (1)制定活动方案及费用预算。 (2)负责活动的策划与执行。 (3)招募参加活动的人员。 (4)统筹、协调活动相关方,寻求必要的支持和配合,利用自有渠道及资源对活动进行宣传。 (5)负责筹募费用的统计与公开。 (6)活动费用及后续财务信息的公布。 (7)活动的其他相关事宜。 2.广州遇见马良文化有限公司 (1)负责工作坊的策划与执行。 (2)招募参加活动的人员。 (3)利用自有渠道及资源对活动进行宣传。 (4)活动的其他相关事宜。 广东公益恤孤助学促进会爱童行事业部 吴镕而 电话号码:138 2210 6464 邮箱地址:gzoes@vip.163.com 附件1:“绘爱同行”活动费用预算 附件2:“绘爱同行”活动工作安排表 广东公益恤孤助学促进会 2026年4月27日 





























广东公益恤孤助学促进会
2026-04-27
17






