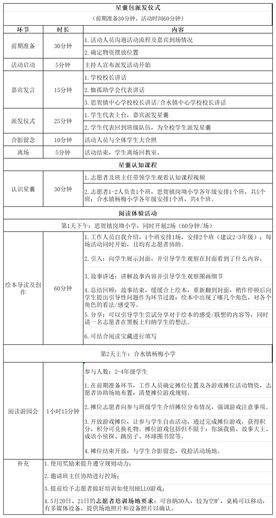
一、活动背景 2024年,广东公益恤孤助学促进会联合信宜市合水镇、思贺镇中心学校在合水镇、思贺镇选点开展乡村儿童阅读推广项目,项目得到广州娇兰佳人化妆品连锁有限公司、广州市海珠区满天星青少年公益发展中心的支持,派发“星囊”阅读包给乡村学生,同时支持项目学校开展各类阅读主题活动,并为乡村教师提供阅读培训活动。 二、活动目的 (一)捐赠“星囊”阅读包给乡村学生,丰富学生的课余阅读生活,让学生感受社会的关怀。 (二)组织乡村教师和学生学习“星囊”阅读包认知课,了解“星囊”的物品和使用方法,提升星囊包的使用率,推进后续阅读活动的开展。 (三)开展阅读体验活动,让学生感受阅读的魅力,激发阅读兴趣。  三、活动安排 (一)活动地点:合水镇杨梅小学、思贺镇岗坳小学 (二)活动时间:2024年5月20日(周一)至5月22日(周三) (三)参与人员:恤孤助学会工作人员3人及志愿者10人,满天星公益2人,合水镇、思贺镇中心学校及项目校师生若干人。 (四)日程安排
五、组织机构和分工 (一)主办单位:广东公益恤孤助学促进会、信宜市合水镇中心学校、信宜市思贺镇中心学校(排名不分先后) 1、广东公益恤孤助学促进会 (1)制定活动方案、费用预算。 (2)与各单位共同执行活动。 (3)确定参与项目的学校及人员,负责项目参与志愿者的人身、财务安全管理工作。 (4)统筹、协调项目相关方,包括各方的支持和配合,利用自有渠道及资源对项目进行相关宣传。 (5)负责项目费用及后续财务信息的公布。 (6)项目其他的相关事宜。 2、信宜市合水镇中心学校、信宜市思贺镇中心学校 (1)支持、配合恤孤助学会及相关方在当地开展工作。 (2)负责组织项目学校协调项目落地事宜。 (3)项目期间派工作人员跟进、对接,确保项目有序、顺利地进行。 (4)配合恤孤助学会联系、协调协调项目、活动的有关各方,包括寻求政府、新闻媒体及有关协办方的支持和配合。 (二)承办单位:合水镇、思贺镇申请项目的乡村学校 合水镇、思贺镇申请项目的乡村学校负责开展乡村儿童阅读推广项目,并积极配合项目、活动开展,对恤孤助学会开展活动提供必要的协助及便利,包括委派专人对接和安排活动相关事宜,为开展活动协调时间,为恤孤助学会及工作人员出入有关部门及场所的便利等,确保活动有序、顺利地进行。 (三)支持单位:广州娇兰佳人化妆品连锁有限公司、广州市海珠区满天星青少年公益发展中心(排名不分先后) 1、广州娇兰佳人化妆品连锁有限公司 (1)参与制定活动方案、费用预算。 (2)参与活动的策划和宣传工作。 (3)联系、协调项目的有关各方,包括寻求政府、新闻媒体及其他资源等的支持和配合。 (4)在自有渠道进行项目相关宣传及公关活动。 (5)其他的相关事宜。 2、满天星青少年公益发展中心 (1)作为技术支持方,为项目提供“星囊”阅读包物资、供应链、物流等支持;参与“星囊”派发活动、“星囊”认知课、阅读体验活动等服务。 (2)在自有渠道进行项目相关宣传活动。 (3)项目其他的相关事宜。   七、活动负责人 广东公益恤孤助学促进会 爱童行事业部 肖晓玲 电话号码:195 2630 3980
广东公益恤孤助学促进会    爱童行事业部       2024年5月6日        
 扫一扫访问手机端
 扫一扫访问手机端


 
		  



 广东公益恤孤助学促进会
广东公益恤孤助学促进会 2024-05-06
2024-05-06 2569
2569 【工作动态】
【工作动态】  
  
 


