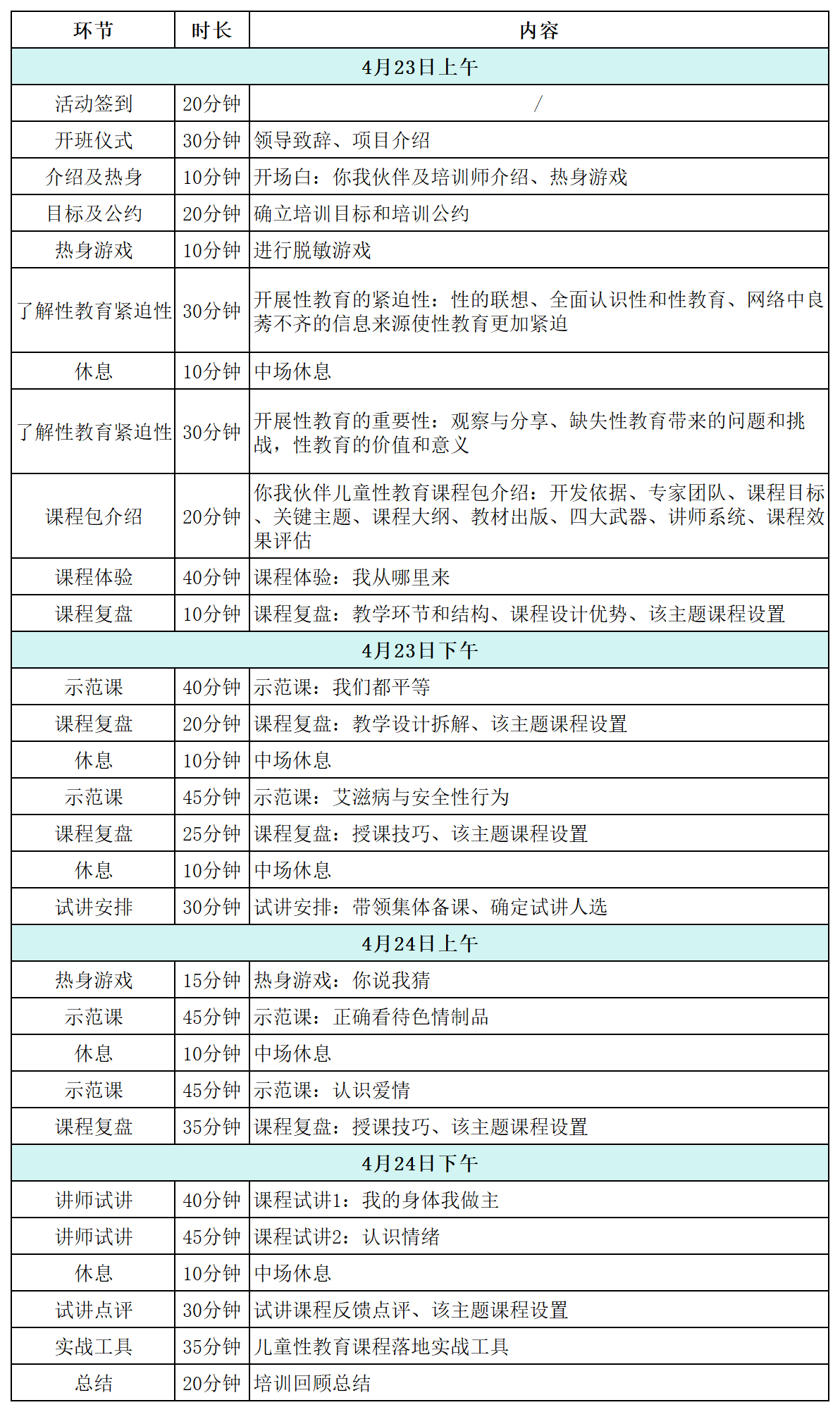
2024年起,广东公益恤孤助学促进会(以下简称本会)开展的儿童全面性教育项目(以下简称项目)在遂溪县落地实施。项目由本会与遂溪县妇女联合会(以下简称遂溪县妇联)联合主办,其间在当地遴选74名讲师参与深圳市你我伙伴教育科技有限公司(以下简称你我伙伴)提供的性教育培训课程;经考核合格的71名讲师,累计为学生授课332节,服务学生达15,765人次。 2026年,本会继续联合遂溪县妇联开展项目。通过招募项目讲师并为其提供培训,讲师通过考核后为乡村儿童讲授系统的、优质的、全面的性教育课程,提升儿童的性教育知识、性教育水平,树立正确的态度和价值观,增强儿童的自我保护意识和能力,助力他们健康安全地成长。 (一)赋能讲师专业成长,构建科学教育支持体系。 开展讲师培训活动,帮助讲师系统掌握性教育理论与教学技能,确保知识传递的科学性和适龄性,同时提升处理敏感话题的能力,为儿童营造安全、包容的性教育学习环境。 1.在遂溪县开展1场初级培训,培育35名性教育项目讲师。 2.参训讲师掌握课程授予的性教育知识及教学技能,并能通过初级性教育讲师认证考试,计划通过率达98%。 (二)护航儿童全面发展,筑牢身心健康成长根基。 通过认证考试的讲师以授课形式给儿童传递科学、安全的性教育知识,培养儿童自我保护能力,同时建立积极的身体意象和权利意识,助力其身心健康发展。 1.每名性教育项目讲师面向当地儿童开展不少于6节的系统性教育课程或课程服务达200人次及以上,并记录和反馈授课情况。 2.遂溪县2026年性教育讲师共服务儿童不少于6,300人次,以科学、正面的态度向儿童传递性教育知识。 (一)活动时间:2026年4月22日-24日 (二)地点:湛江市遂溪县 (三)培训对象:遂溪县35名参训讲师 (四)活动日程安排 2026年4月22日上午:广州出发遂溪 2026年4月22日下午:培训布场及调试设备 2026年4月23-24日:遂溪县性教育培训 2026年4月24日晚:遂溪返回广州 (五)培训流程安排 (一)主办单位:广东公益恤孤助学促进会、遂溪县妇女联合会(排名不分先后) 1.广东公益恤孤助学促进会 (1)制定项目年度工作方案、费用预算。 (2)与各单位共同执行项目的各项活动。 (3)确定参加项目的地区及人员。 (4)统筹、协调项目相关方,包括寻求政府、新闻媒体及其他资源等的支持和配合,利用自有渠道及资源对项目进行相关宣传。 (5)负责项目费用及后续财务信息的公布。 (6)项目其他相关事宜。 2.遂溪县妇女联合会 (1)支持、配合本会及相关方在当地开展工作。 (2)负责支持本会及相关方组织和安排当地讲师和儿童参加项目的相关活动。 (3)项目期间派工作人员跟进、对接,确保项目有序、顺利地进行。 (4)配合本会及相关方此后对当地举办的各类回访、评估活动,给予充分的支持和协助。 (5)有关的沟通、协调工作。 (二)支持单位:广州婷美小屋化妆品有限公司、深圳市你我伙伴教育科技有限公司(排名不分先后) 1.广州婷美小屋化妆品有限公司 (1)参与制定项目年度工作方案、费用预算。 (2)参与项目的策划和宣传工作。 (3)与各单位共同执行项目的各项活动。 (4)联系、协调项目的有关各方,包括寻求政府、新闻媒体及其他资源等的支持和配合。 (5)在自有渠道进行项目相关宣传及公关活动。 (6)项目其他相关事宜。 2.深圳市你我伙伴教育科技有限公司 (1)作为技术支持方,为项目提供你我伙伴性教育支持平台账号、专业优质的标准化性教育课程包、协助讲师培育、授课管理、课程评估等服务。 (2)为项目管理提供经验指导与建议。 (3)参与包括社群交流、线下培训等项目工作。 (4)在自有渠道进行项目相关宣传活动。 (5)项目其他相关事宜。 (一)严格执行考勤制度。未获准假而不参加培训的讲师,一律按旷课处理。参训讲师严格遵守签到签退制度,当天培训开始前和结束后各签到签退一次,必须由本人签字,不得代签或签到后早退。 (二)参训讲师在培训期间原则上不允许请假,如确有特殊情况需请假者,请向遂溪县妇联请示同意后,与本会培训联系人沟通确认。没有办理请假手续的,视为旷课处理。 (三)凡按旷课处理的讲师,本会培训联系人在与遂溪县妇联协商后,有权取消该名讲师的认证资格。 (一)为保障后续性教育讲师的授课质量,项目讲师必须全程参与本次讲师培训,并通过初级性教育讲师考核后,才能为学生授课。 (二)线下培训将统一安排参训人员在培训期间的午餐,其他用餐、住宿等由参训人员自行解决。 (三)培训期间会为参训人员购买意外保险,参训人员参与培训期间所产生的交通费需自行承担。 (一)广东公益恤孤助学促进会 爱童行事业部 肖晓玲 电话号码:138 2210 6464 (二)遂溪县妇女联合会 孔诗颖 电话号码:183 2027 0833 附件:2026年遂溪县儿童全面性教育项目讲师培训活动预算 广东公益恤孤助学促进会 2026年4月14日 










所属项目:爱童行专项基金 -> 婷美小屋爱童行-儿童成长关怀 -> 项目动态
2026-04-14
29
认捐中 | 项目截止:长期
认捐中 | 项目截止:长期
认捐中 | 项目截止:2027-12-31
认捐中 | 项目截止:2027-12-31
认捐中 | 项目截止:2027-12-31
认捐中 | 项目截止:长期
